家园卫士是一款充满惊喜的冒险动作游戏,融合了roguelike元素与魔幻丛林主题。玩家将置身于精美多变的场景中,凭借灵活走位和精准操作展开冒险。游戏采用单手操控设计,上手轻松但精通不易,每一次进入都是全新的体验——地图、怪物、掉落物品和属性皆为随机生成,既考验反应能力,也挑战玩家的细心与策略。
本次带来的是官方0.1折专属版本,定期发放充值代金券与福利礼包,最高享受0.1折超值优惠。无论轻度还是重度玩家,都能从中受益。消费累计还可返现,返现比例高达百分之六十,机会难得,欢迎下载体验。
家园卫士0.1折礼包码
vipp666;
vipp888;
vipp777;
dalao666;
dalao777;
领取步骤:进入游戏点击左上角小宝箱;
在弹出界面切换至礼包码标签,输入即可兑换。
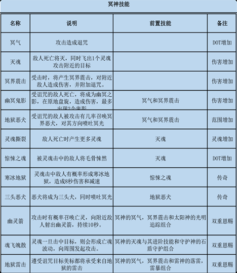
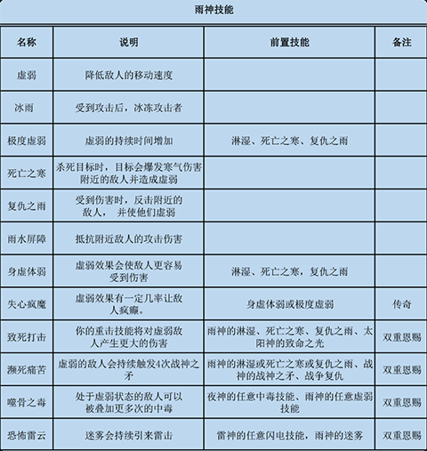
家园卫士技能合成表
1、雨神技能;
2、太阳神技能;
3、夜神技能;
4、守护神技能;
5、风神技能;
6、冥神技能;
7、雷神技能;
8、战神技能;
游戏特色
【别具一格,梦幻家园】;
原始森林与恐龙世界交织,建造你的专属城堡,收集材料持续产出;新玩法与新设计带来创造乐趣,打造属于你的奇幻家园。
【蛇皮走位,极限微操】;
依靠走A与高速操作击败怪物,击杀BOSS收获丰富装备;每关提供特殊技能,合理搭配形成强力组合,快速击溃最终敌人。
【稀有道具,最强战力】;
通过关卡获取装备,家园产出支持强化稀有武器,提升生存与输出能力;难度随角色成长递增,挑战不断升级,征服原始丛林。
【霸气宠物,伴你战斗】;
冒险途中萌宠助阵,霸王龙、喷火翼龙等多种选择;可爱与强力并存,陪伴玩家展开精彩冒险旅程。
家园卫士各职业效果解析
雷神:闪电球为核心,连射与弹射可重复触发,搭配范围增强效果显著;雷链实用性一般。
太阳神:光系技能整体强势,暴击、点燃与追踪箭均值得投入;连射与双发可额外激活追踪,点燃伤害高但无法叠加,暴击后续有连锁增益。
夜神:毒系应用较少,通常选择剧毒与减伤;剧毒可叠加,配合减速形成控制,适用性较窄。
战神:战意盎然必点,提升整体攻击;战矛有延时触发,伤害高但无法叠加,适合弓箭流派;漩涡为范围持续伤害,数值偏低,可选补充。
雨神:水系核心为虚弱,配套增伤与传奇技能概率触发疯狂;减伤实用,冰冻存在异常暂不推荐。
风神:提供攻速、移速、闪避加成与敌人减速,传奇技能减缓子弹速度;穿越障碍无法通过水域,注意走位避免卡顿。
守护神:木系技能全面,复活、击杀回血、护盾与减伤均实用;陷阱减伤相对作用较小。
家园卫士折扣版装备系统攻略
装备系统在家园卫士中占据关键地位,达到一定等级后解锁锻造房,可进行装备打造与宝石升级;“英雄之路”玩法是获取装备的主要途径。合理培养装备显著提升战斗表现,以下为详细指南。
【装备增强】;
通过消耗装备精华进行升星,提升对应属性;达到指定星级可升阶,阶数与周目进度相关。多余装备分解可获得大量精华。
装备可打孔镶嵌宝石,每件最多三孔,显著增强角色属性;部分装备自带孔位,提升收集价值。
【装备强化】;
消耗图纸与石币强化装备,武器、戒指、项链提升攻击;衣服、头盔、裤子、护腕增加生命;鞋子提高移速;建议均衡发展,操作熟练者可优先攻击属性。
【锻造房】;
功能说明:日常挂机产出锻造石,用于解锁与升级装备锻造;升级缩短产出间隔并提高上限,消耗木材、石料与石币。
锻造规则:使用火种锻造指定部位装备;通关周目可升阶锻造炉,决定产出装备等阶。
装备品质排序为神话>传奇>史诗>稀有>精良;神话装备可能附带神赐效果。“英雄之路”是获取高品质装备的核心方式。
游戏亮点
1、原始部落美术风格,场景精致多样,不同环境带来独特体验;
2、多样怪物与强大BOSS,依赖灵活操作与快速反应应对危机;
3、丰富敌人类型,需针对不同目标采取相应策略与技巧。












星座贴纸书最新版
V1.0/
校园贴纸画游戏官方版
V1.0/
热梗大闯关安卓版
V1.0/
城市破坏模拟器游戏完整版
V1.8/
愤怒的小鸟思黛拉游戏安装包
V1.1.5/
炸弹进化手机免费版
V7.5.1.0/
旺仔合成大作战游戏正版
v3/
老虎模拟器官方正版
V1.065/
奶奶遗产NH菜单本游戏完整版
v1.1/
逃离公司3直装游戏版
V18.9/