这款BLE工具箱应用能够协助用户更顺畅地将手机与蓝牙耳机配对,同时还能在手机界面展示耳机的具体参数。它支持多种辅助功能,让蓝牙耳机的使用体验更为出色,是拥有蓝牙耳机用户的实用辅助工具。

BLE工具箱app介绍:
该应用能帮助用户连接并管理各类智能设备,支持通过蓝牙或无线网络进行连接。
它提供了直观的可视化管理界面,用户可以直接操作设备、查看实时状态或调整设置,轻松实现远程控制与消息接收,操作简单方便。
BLE工具箱app怎么进去:
1,启动安装好的应用程序,点击同意协议即可进入。
2,进入主界面后,您会看到多种功能选项,直接点击所需功能开始使用。
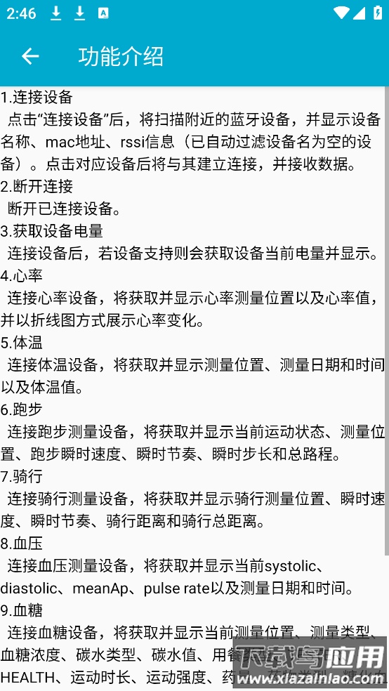
BLE工具箱app功能:
1.连接设备
点击此功能后,应用会扫描周围的蓝牙设备,并列出设备的名称、MAC地址和信号强度信息(已自动隐藏无名称的设备)。点击列表中的设备即可建立连接并接收数据。
2.断开连接
用于断开当前已连接的设备。
3.获取设备电量
成功连接设备后,如果设备支持,则会读取并显示设备的当前剩余电量。
4.心率
连接心率监测设备后,可以获取并显示心率测量部位及实时心率数值,同时以动态折线图展示心率的变化过程。
5.体温
连接体温计设备,能够显示测量的身体部位、具体的测量日期与时间,以及体温读数。
6.跑步
连接跑步监测设备,可以查看当前的运动状态、测量位置、实时速度、步频、步幅以及累计跑步距离。
7.骑行
连接骑行监测设备,将显示骑行测量位置、实时速度、踏频、单次骑行距离和总骑行里程。
8.血压
连接血压测量仪,能够读取并展示收缩压、舒张压、平均动脉压、脉搏率以及测量的日期和时间。
9.血糖
连接血糖仪设备,可获取测量部位、测量方式、血糖浓度、碳水化合物类型与含量、进餐情况、测试者信息、健康状态、运动时长与强度、用药剂量与类型、糖化血红蛋白值等详细数据,并记录测量时间。
10.位置
连接定位设备,可以获取当前移动速度、所在经纬度、导航信息、前进方向、滚动事件、总里程以及记录该数据的时间。
11.串口
此功能会跳转到WCH串口芯片调试工具,打开设备后,用户可选择具体串口进行参数设置和数据收发调试。
BLE工具箱app特色:
1.用户能方便地搜索、连接并管理附近的蓝牙低功耗设备,进行参数修改或固件更新等操作。
2.应用可实时同步并展示设备监测到的各项身体指标数据,实现持续全面的健康跟踪。
3.软件具备完善的历史数据查询能力,用户可以随时回顾过去的健康记录,并通过分析工具了解自身状况的长期变化。
BLE工具箱app优势:
-向用户提供的所有数据信息都具有很高的准确性,便于用户在线进行数据分析。
-能够在线连接智能设备,帮助用户显示设备名称并进行数据统计,是一款实用的服务应用。
-该软件为日常使用带来了许多便利,实用性非常强。


北通厅原版
v6.5.5/
VIVO主题商店官方版
v1.0/
VTube Studio手机免费版
v1.28.15/
Emoji合成器手机免费版
v1.1.1/
宙酱连点最新免费版
V4.0/
snapseed官方正版
v2.22.0.633363672/
轻颜相机直装版
v6.1.0/
辽宁学考安卓免费版
v2.7.9/
爱酱壁纸通用版
v1.1/
动态流光壁纸安卓直装版
v1.5.7.2/