行车录像18Y是一款配合WiFi行车记录仪使用的手机软件,用户通过无线网络连接设备后,可以直接在手机上操控记录仪,进行实时观看画面、调整设备参数、查看或保存录像等操作,方便车主随时管理行车影像,有需要的用户可以下载体验。

行车录像18Y介绍:
这款应用专为匹配WiFi型行车记录仪设计,手机连接记录仪发出的无线信号后,应用能实现对设备的全面管理,包括实时观看镜头画面、拍摄照片、回放历史视频、下载或删除文件,以及修改各项录制设置。
行车录像18Y使用说明:
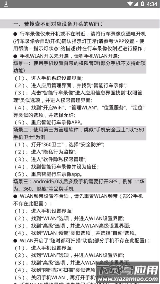
・在应用内点击“设置WiFi连接”选项。
・于手机网络列表中找到并连接以“DVR18Y-”开头的无线信号。
・连接时输入的默认密码为123456789。
・成功连接后返回应用即可开始正常操作。
行车录像18Y功能特色:
1、通过手机应用可直接控制记录仪进行拍照或紧急录像。
2、支持1080p高清视频录制,保证画面连贯清晰不跳帧。
3、行驶中若发生碰撞,系统会自动检测并锁定该段视频,将其保存在受保护的独立存储区。
4、行车期间持续监测车辆碰撞信号,确保事故视频被单独保存且不会被循环覆盖。
5、拍摄的照片能够快速分享至常用的社交平台,例如微信、QQ或微博。
更新日志
此次更新解决了一些已经发现的问题。


电子书格式转换器官方最新版
V1.5.0/
南瓜影视汉化版
V1.0.8/
SQLite数据库(SqliteMaster)安卓版
V3.06/
海角社区正版
V4.23.00/
寻龙罗盘汉化版
V1.1.9/
爱次元壁纸免费原版
V1.0.3/
猫咪影视正版
V3.0/
假面派对中文版
V2.1.6/
博德之门助手手机正版
V1.0.0/
星辰影视正版
V1.0.5/