在疫情防控常态化阶段,通信行程卡app作为权威的轨迹追踪工具,依托三大运营商(中国电信、中国移动、中国联通)的基站定位技术,智能分析用户14天内的城市停留记录。其创新的蓝牙接触预警系统,能在第一时间推送与确诊/疑似病例的接触风险,堪称个人健康防护的"电子哨兵"。

核心功能解析
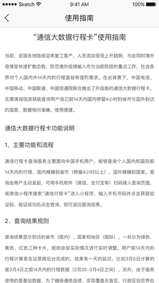
1、智能轨迹回溯:通过运营商信令数据自动生成行程报告,为出行证明提供数字化解决方案
2、多重防护体系:融合地理位置与蓝牙探测技术,构建立体化疫情预警网络
3、无接触申报:线上健康信息填报系统,减少线下交叉感染风险
4、即时查询服务:7×24小时免费查询通道,响应速度达毫秒级
5、动态数据看板:每日更新区域风险等级,智能推送防护建议
6、行程档案管理:可视化展示历史轨迹,支持接触史回溯分析
数据异常处理指南
当行程数据缺失时,建议采取以下措施:
1、激活数据采集:每日上午进行3分钟以上通话,确保运营商有效获取定位信息
2、驻留时间验证:间隔4小时进行第二次通话,通话时长保持3分钟以上(20:00前完成)
3、深度数据补录:单日不同时段(建议5个时间点)拨打电话,满足跨4小时驻留条件
4、特殊场景处理:携号转网用户需积累14天通话记录,跨省漫游建议增加通话频次
5、官方申诉渠道:保留完整通话记录截图(含具体时分),通过官方邮箱提交人工复核
技术优势
1、智能客服系统:7×24小时疫情政策解答,实时同步最新防控要求
2、大数据看板:动态可视化展示区域风险,预警精度达社区级别
3、安心生活圈:基于LBS的防护建议推送,智能规划安全活动范围
4、双端协同:个人健康管理与公共防疫体系无缝衔接
版本演进
v3.2.1版本
系统稳定性优化,修复若干界面显示问题
v3.1.9版本
1、运营商认证升级,支持免验证码一键登录
2、蓝牙4.0低功耗协议适配,接触记录更精准
3、智能更新提醒机制,保障功能实时性
4、风险等级色卡算法优化,评估维度更全面
5、交互流程精简,响应速度提升40%





炼妖壶安卓官方版
v6.4.2/
锋狼连点手机版
v3.0/
青岛公交查询免费原版
v4.8.3/
一键测距手机版
v1.4.4/
ShizukuRunner正版
v16/
图标转换器官方最新版
v4.5.0/
图标转换器官方版
v4.5.0/
多点连连原版
v2.0.2/
VV自动点击安卓直装版
v1.3.5/
荣耀滚动截屏 安卓直装版
v18.0.1.001 安卓官方版/